加工内容
見慣れた景色に
私たちの製品が隠れています
長年培ってきた技術と経験をもとに、
多様な加工ニーズにお応えしています。
単品加工から量産品まで、精度・品質・納期すべてにおいて妥協のないものづくりを追求。
お客様の図面や仕様に忠実に、
そして最適なご提案を交えながら、
確かな製品をお届けいたします。

アイデアを形にします

見本そっくりに作ります

1個だけでも作ります

組み立て図から作ります

いろんな素材で作ります

デザイン・データ通りに
レーザー切断します


長年培ってきた技術と経験をもとに、
多様な加工ニーズにお応えしています。
単品加工から量産品まで、精度・品質・納期すべてにおいて妥協のないものづくりを追求。
お客様の図面や仕様に忠実に、
そして最適なご提案を交えながら、
確かな製品をお届けいたします。

アイデアを形にします

見本そっくりに作ります

1個だけでも作ります

組み立て図から作ります

いろんな素材で作ります

デザイン・データ通りに
レーザー切断します
薄板板金加工を中心に、
幅広い加 工に対応しております。
用途や仕様に応じて最適な加工方法を選定し、
高品質な製品をご提供いたします。
試作から量産まで、柔軟に対応可能です。
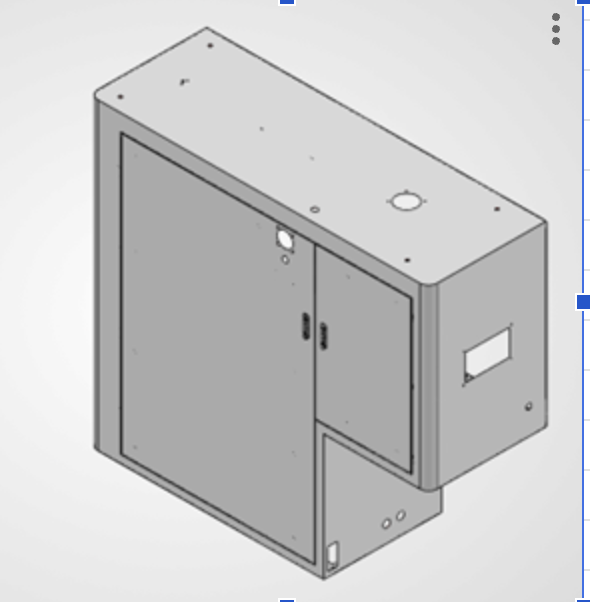
薄板金属の切断・曲げ・溶接などの加工を行い、制御盤や装置筐体などの製作に対応しております。
高い精度と安定した品質で、
試作から量産まで
柔軟に対応可能です。
単品の試作や治具、
ブラケットなどの製作にも
対応しております。
用途や仕様に応じて最適な加工方法をご提案し、図面支給はもちろん、内容に応じたご相談も承ります。
加工後の研磨・塗装などの
仕上げにも対応しております。
用途に合わせた処理を施し、
品質と耐久性を高めた状態で
ご提供いたします。
誠に恐れ入りますが、
設備仕様および加工体制の都合上、
一部対応が難しい加工内容がございます。
あらかじめご了承いただけますと幸いです。
ボール状の完全な球体や、
円錐形タンクなどの
大きな三次元曲面形状の
製作には対応しておりません。
マシニングセンタ等による、
ブロック材・丸棒などの切削加工
は行っておりません。
当社は板材を用いた
板金加工を専門としております。
基本的に板厚6mmまでの
薄板加工を対象としております。
それ以上の厚板加工につきましては
対応いたしかねます。
| 鉄 | 「SPHC」「SPCC」「SS400」「ボンデ鋼板」「ZAM鋼板(90~190目付)」他各種板厚・サイズは全て対応可能です。 |
|---|---|
| ステンレス | 「SUS304」「SUS430」他各種鏡面・磨き・HL対応板厚・サイズは全て対応可能です。 |
| アルミ | 「A1100」「A5052」「SUS443」他各種板厚・サイズは全て対応可能です。 |
| 他 | 銅・チタンも一部加工可能です |
| 設備名 | メーカー | 型式 |
|---|---|---|
| ストッカー | アマダ | AMASPACE-1248 |
| パンチ・ファイバーレーザー複合加工機 | アマダ | LC2515C1AJ |
| レーザー加工機 | アマダ | LC-2415αⅢNT |
| タレットパンチプレス | アマダ | EM2510NT |
| セットプレス | アマダ | SP-30Ⅱ |
| アイアンワーカ | アマダ | IW-45Ⅱ |
| シャーリング | アマダ | M2545 |
| コーナーシャ | アマダ | CSW-220 |
| 精密メタル切断機 | 高速電機 | KCM-370N |
| 設備名 | メーカー | 型式 |
|---|---|---|
| ハイブリッドベンディングマシン | アマダ | HDS8025 |
| ベンディングマシン | アマダ | FαB-Ⅲ1253 |
| ベンディングマシン | アマダ | RG-80 |
| ベンディングマシン | アマダ | RG-25 |
| ACサーボベンディングマシン | アマダ | FMBⅡ 3613NT |
| 設備名 | メーカー | 型式 |
|---|---|---|
| 三次元CAD/ Sheet Works | アマダ | Ver.16.3.701 |
| 二次元CAD/CAM AP100三面図展開 | アマダ | Ver.5.20.01 |
| 二次元CAD/CAM AP100 Dr ABE Blank | アマダ | Ver.5.20.01 |
| バッテリーフォークリフト 2.5t | トヨタ | 7FBL25 |
| バッテリーフォークリフト 1.5t | トヨタ | FB10RC-12 |
| バッテリーフォークリフト 1.0t | コマツ | 5F6L25 |
| コンプレッサー | 日立 | BSP-15M6AR |
| 2.8tホイストクレーン | 日立 | |
| 金型研磨機 | アマダ | TOGUⅢ |
私たちは、お客様のニーズに真摯に向き合い、
製品レベルの向上と安全管理を第一とした企業活動を通じて、
社会に貢献してまいります。
数多くの取引を追い求めるのではなく、
一社一社との信頼関係を大切にし、
長く選ばれるパートナーであり続けること。
それが、私たちのものづくりに対する変わらぬ姿勢です。
